Разводка проводов по квартире. Шаг #2 — выполнение разводки проводов
- Разводка проводов по квартире. Шаг #2 — выполнение разводки проводов
- Сколько стоит сделать проводку В квартире с нуля. Выполненные заказы на Профи
- Разводка проводов под точечные светильники. Схемы подключения к 220 В
- Разводка проводов по квартире новостройках. Общие правила монтажа электропроводки
- Разводка проводов В распределительной коробке. Общие правила коммутации электрокабеля В распредкоробках
- Как правильно провести проводку В доме схема для новичка. Схемы электропроводки В частном доме
- Разводка проводов по потолку. Разводка проводов открытого типа
- Видео разводка антенного кабеля по квартире своими руками|Как провести кабельное тв после ремонта в доме?
Разводка проводов по квартире. Шаг #2 — выполнение разводки проводов
Существует несколько основных вариантов создания рабочей разводки электропроводки в квартирах.
Они используются в зависимости от типа квартир:
- разводка типа «звезда»;
- разводка типа «шлейф»;
- разводка с помощью распределительных коробок.
Рассмотрим особенности каждого из этих вариантов.
Вариант #1 — разводка типа «звезда»
«Звезда» удобна для прокладки электропроводки в квартирах студиях или однокомнатных квартирах. Ее особенность заключается в том, что к каждой электроточке проводится отдельная кабельная линия, замыкающаяся на центральный электрощит.
Минус такой разводки – большие затраты на длину используемого электрокабеля и установка электрощита большого размера. Плюсом считается возможность контролировать работу каждого элемента домашней электросети.
При такой схеме электропроводки в случае неисправности работы одной из электроточек нет необходимости проверять полностью всю домашнюю электросеть
Вариант #2 — разводка типа «шлейф»
«Шлейф» похож по принципу на предшествующую схему, но при этом на одну линию электропровода могут замыкаться несколько выходящих электроточек. Такой формат разводки будет более экономным и может использоваться в квартирах с любым количеством комнат.
Также такой тип разводки дает возможность быстрее находить неисправности в случае отказа работы одной из электроточек, так как они разбиты и заведены каждая на свою линию. Но, стоит понимать, что нагрузка на автомат будет увеличиваться в зависимости от количества заведенных на одну линию электроточек.
Шлейфовый метод разводки считался основным при строительстве в 20 веке. Он экономил длину электрокабеля, при этом сохраняя возможность проверки определенного направления в случае неисправной работы одной из электроточек
Вариант #3 — распределительные коробки
Использование распредкоробок – наиболее современный метод прокладки электропроводки в квартире. Принцип заключается в проведении от основного электрощита мощных жил электропроводки к каждой из комнат, где в распредкоробке происходит перераспределение линий электропроводки по точкам.
Для создания оптимальной электросети внутри квартиры стоит использовать одновременно все типы разводок. Так, например, выводы для электротехники большой мощности и электроплиты лучше выполнить в варианте «звезда», электроприборы в коридоре обеспечить подачей сети через разводку типа “шлейф”, а свет, выключатели и розетки в жилых комнатах можно выполнить используя распределительные коробки.
Сколько стоит сделать проводку В квартире с нуля. Выполненные заказы на Профи
15167 заказов электриков за 12 месяцев
Отзыв 5+
Сергей , грамотный мастер , дали его номер по рекомендации , оказалось мастер работает , через профи ру . Сергей Попросил сделать заявку, что бы зафиксировать работы договорном , это для меня было только плюсом , материал закупал сам , работа выполнена на отлично . Монтаж электропроводки в двух
комнатной квартире с установкой электро щита .
— Кирилл МастерМаксим Смирнов
Монтаж интернет-кабеля., Заменить проводку, проложить проводку с нуля., Провода нет., Протяжённость интернет-кабеля: 10 м., Установить розетки: 45 шт., Установить выключатели: 10 шт., Установить: люстру., Установить: электрощит по рекомендации специалиста., Модулей на щите: до 24 шт., Демонтировать старые розетки и выключатели, проштробить стены, заделать штробы, проложить кабель-канал.
Отзыв 5+
Рекомендую Максима! Очень хороший и грамотный мастер! Делали электрику в новостройке. Всё подробно рассказал, подсказал, что, где и как сделать. Заменил всю "сопливую" проводку от застройщика. Также учёл наш небольшой бюджет. В итоге сделал всё качественно и красиво
— Андрей МастерАндрей Яновский
Монтаж интернет-кабеля., Проложить проводку с нуля, проложить проводку от подъездного щита к квартирному., Провода нет., Протяжённость интернет-кабеля: 150 м., Установить: накладной электрощит., Модулей на щите: до 24 шт., Потребуется: проложить кабель-канал, проштробить стены, заделать штробы.
Отзыв 5+
Нельзя не оставить отзыв о работе Андрея, хоть я и не люблю писать разные отзывы. Очень рекомендую его всем, кому нужна в квартире или в доме качественная электрика, и при этом вы не хотите переплачивать. Этот специалист знает, и что очень важно - любит своё дело. В этой профессии он уже очень
давно, знает все тонкости и может подсказать что и как лучше сделать, если вы сами не до конца понимаете что хотите, что бывает довольно часто. Нам Андрей сделал электрику в трёшке с нуля. Нюансов и пожеланий с нашей стороны было масса. Всё было учтено. Про то, как проходила работа, я вообще молчу. Для меня было откровением, что электрика - это будет неделя, полная пыли и шума на весь подъезд. Адские условия. Повезло, что мы обратились именно к Андрею. Он и посоветовал повесить объявление о шумных работах, и разрулил ситуацию с нервными соседями. Кстати, материалы Андрей покупал и привозил сам - дешевле, чем мы могли найти. Короче, мы получили электрику фирменного качества без фирменных переплат
— Сергей МастерБорис Лёгкий
23 декабря 2020, м. Волгоградский проспект
Монтаж интернет-кабеля., Проложить проводку с нуля., Провод в наличии., Протяжённость интернет-кабеля: 7 метров., Установить розетки: 20 шт., Установить выключатели: 8 шт., Установить: встроенный электрощит., Модулей на щите: до 24 шт., Заделать штробы, проштробить стены, демонтировать старую проводку, демонтировать старые розетки и выключатели.
Разводка проводов под точечные светильники. Схемы подключения к 220 В
Одни точечные светильники работают от сети 12 В. В данном случае требуются специальные понижающие трансформаторы (драйверы). В последнее время появилось огромное количество спотов, работающих от промышленной сети 220 В. В определенной степени первые считаются безопаснее, но монтаж и подключение вторых значительно проще.
Последовательное подключение
Простейшая в реализации схема, требующая минимального количества материалов. Споты подключаются последовательно друг за другом, но желательно, чтобы их количество не превышало пяти-шести штук. Из-за последовательного подключения могут возникнуть перебои со свечением, а если выйдет из строя один светильник, разорвется цепь и перестанут работать остальные. Чтобы восстановить работоспособность цепи, придется ее разобрать и проверить по отдельности каждый спот.
Для реализации нужно подключить фазу от одного светильника к другому, а к последнему подсоединить нулевой провод. Предварительно фаза подается на выключатель, что гарантирует его функциональность.
Если хотите подключить тройную проводку, заземляющий провод нужно подать на каждый светильник, найдя соответствующие клеммы. Заземление может быть организовано через ближайшую розетку, выключатель.
Схемы параллельного подключения
Подход намного сложнее предыдущего. Наблюдается зависимость: чем больше подключаемых спотов, тем выше стоимость организации освещения и временные затраты. С другой стороны, при подключении каждого светильника отдельно они будут светить с одинаковой, заявленной по паспорту, интенсивностью. Поэтому, несмотря на трудности, текущий метод считается самым востребованным и распространенным.
Параллельное подключение реализуется двумя вариантами:
- Лучевой способ — каждый светильник имеет отдельную пару проводов.
- Шлейфное соединение — два провода подключаются к светильникам попеременно, а дальше подаются уже с выхода.
Лучевое
Подход самый сложный, поскольку для отдельного светильника требуется собственный кабель. Преимущество — высокая надежность. При выходе из строя перестанет гореть только испорченный спот. Для реализации метода возьмите кабель, подключенный к распределительной коробке, и протяните до середины помещения. Закрепите при помощи различных элементов, отсюда тяните отдельные отрезки на каждый встраиваемый светильник.
Обратите внимание на безопасность, поскольку от одного места расходится несколько проводов. Если выбран одножильный кабель и выполняется подключение небольшого числа спотов, разводка проводов выполняется методом скрутки с обжатием пассатижами и дополнительной сваркой. Соединение будет неразъемным. Другой вариант проще: на каждый проводник следует установить разъемы, вставляемые в слот клеммной колодки.
Разводка проводов по квартире новостройках. Общие правила монтажа электропроводки
Документом, определяющим требования к монтажу электропроводки и любого другого электрооборудования, является ПУЭ — «Правила Устройства Электроустановок».
Основные правила устройства внутренней электросети в квартире:
- Разводка и соединение кабелей производятся внутри распределительных коробок с тщательным изолированием мест соединения.
Прямое соединение разнородных проводов (медь, алюминий, сталь) запрещено.
- Счётчики, распределительные коробки, розетки и выключатели должны быть легкодоступны.
- Выключатели монтируются на участке стены, не закрываемом дверным полотном в открытом положении (со стороны ручки двери).
- Существует 2 стандарта высоты расположения выключателя от пола – «советский» (160 см) и «европейский» (90 см), к применению допустимы оба.
- Розетки при подводе провода снизу устанавливаются на высоте не более 1 м, ориентируясь на удобство использования, при подключении к сети сверху – от 1 до 1,5 м. В детских комнатах квартир в целях обеспечения безопасности допускается располагать розетки выше — на высоте 1,8 м, исходя из стандарта для помещений учреждений с пребыванием детей.
- Розетки и выключатели размещают не ближе 50 см от газопровода.
- Расположение участков проводки на стенах должно быть ортогональным (вертикальным или горизонтальным) – это облегчит отслеживание кабелей при выполнении мелкого ремонта (сверление отверстий, штробление).
- Электропроводка не должна контактировать с металлическими элементами строительных конструкций (арматура, закладные детали).
- При монтаже в одну штробу нескольких кабелей с однослойным изолированием каждый из проводов должен быть помещён в гофрочехол.
- Вертикальные участки проводки должны располагаться от дверных и оконных проёмов на расстоянии не менее 10 см.
- Горизонтальные участки проводки располагают не ближе 15 см от плит перекрытия.
- Расстояние от кабеля до труб газопровода должно быть не менее 0,4 м.
Разводка проводов В распределительной коробке. Общие правила коммутации электрокабеля В распредкоробках
Разумеется, все требования к энергообеспечению изложены в ПУЭ.

Это настольная книга электрика. Мало того, за нарушение «Правил устройства электроустановок» предусмотрены штрафы. Однако на практике, все эти строгости касаются лишь учреждений и организаций. В частных домовладениях, ответственность заканчивается вместе с проводом, выходящем из прибора учета (счетчика электроэнергии). Остальное — на совести домовладельца. Чтобы некорректное соединение не привело к пожару, или поражению электротоком, надо соблюдать несложные правила:
- Соединение проводов в распределительной коробке производится при полном отключении электроэнергии. Даже если электрик в диэлектрических перчатках, и знаком с правилами безопасности, возможен случайный контакт фазного провода с конструктивными элементами здания или заземлением.
- Тип соединения должен быть одинаковым для каждой линии в пределах одной коробки. Это обезопасит вашу линию от ослабления контакта под нагрузкой.
- Не допускается физический контакт проводников, выполненных их разных материалов (медь с алюминием). При протекании электрического тока, возникает активная электрокоррозия. Металлы покрываются оксидной пленкой, которая ухудшает контакт. Как следствие — искрение, перегрев, и полное отгорание контактного соединения.Если такая необходимость возникает, необходимо залудить провода с помощью припоя. После скрутки соединение должно быть пропаяно не менее, чем на 50% длины.
Остальная часть скрутки не будет корродировать, поскольку через нее не течет ток под нагрузкой. - Необходимо исключить возможность выхода оголенных проводников за пределы коробки. Даже если кабель полностью уложен в стене.
- При соединении без контактных приспособлений, то есть с помощью пайки, скрутки или сварки, на оголенный проводник обязательно надевается изолирующий колпачок. Изолятор должен прочно фиксироваться, при его изготовлении используются негорючие материалы.

- Концы проводов внутри коробки должны иметь как минимум 200% запас по длине соединительных концов. При обрыве или отгорании, будет возможность провести повторный монтаж, не прокладывая новый провод.
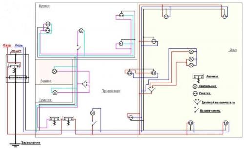
Как правильно провести проводку В доме схема для новичка. Схемы электропроводки В частном доме
Схема проводки в частном доме основывается на плане самого частного дома, то есть разрабатывается индивидуально на стадии проектирования. Схема учитывает специфику оборудования, которое подключается к данной проводке, и системы освещения.
В соответствии с требованиями и положениями, регламентирующими работу с электросетями,
Схема разводки электропроводки в частном доме бывает нескольких типов:
- Э лектрическая (принципиальная). Показывает, как включены в цепь энергопотребители и сколько их всего. При их составлении используют специальные значки, которые не применяют в других схемах.

- Монтажная. На ней отражены места монтажа различных устройств и связи между отдельным элементами системы. Схема позволяет рассчитать необходимое количество кабелей и расходных материалов. здесь можно увидеть разбивку на группы потребителей.

- Структурная. Показывает, что входит в состав сети, как она функционирует вместе с оборудованием после его подключения. Схема дает информацию о том, что необходимо для подключения и настройки.
- Функциональная . Отличается от структурной только детальным описанием отдельных узлов сети.
- Объединенная. Состоит из нескольких чертежей. Такая схема чаще всего используется при разработке сети в многоэтажных особняках.

Они в некоторой степени связаны друг с другом, взаимодополняют, отличаясь по назначению.
Основными элементами сети являются розетки, провода, выключатели, распределительные коробки, осветительные приборы, УЗО и другое . Снабжение частного дома электроэнергией начинается с электрощита, к которому подводится питающий провод с однофазным или трехфазным током.
Щит отображает группы потребителей:
- гнезда для розеток (розеточная группа);
- приборы для освещения;
- силовые элементы;
- хозяйственные потребители.
Если потребители разбиваются по этажам дома, то каждую такую группу необходимо защитить индивидуальными устройствами.
Группа для розеток и осветительных приборов имеется в каждой комнате. Для бытовой техники, имеющей большую мощность, требуется заземление.
Разводка проводов по потолку. Разводка проводов открытого типа
Такой способ используется в том случае, когда нет возможности протянуть кабель по внутренним пустотам плиты. Открытая прокладка подразумевает закрепление коммуникаций с внешней стороны. Монтаж можно выполнить самостоятельно без особых проблем, но следует учитывать, что потолок в этом случае выглядит не очень привлекательно. По этой причине открытая разводка чаще используется в складских и промышленных помещениях. Установка в жилом помещении возможна при последующей маскировке подвесными потолочными системами.

Наружная разводка своими руками, включая электропроводку под натяжным потолком, выполняется по следующей схеме:
- Делают разметку расположения электрического кабеля на потолке.
- Согласно разметке сверлят отверстия с помощью перфоратора глубиной около 5 см, выдерживая между ними расстояние примерно 50 см.
- Кабель тщательно выпрямляют, стараясь удалить все волны.
- Перед тем как крепить проводку к потолку, провод вставляют в дюбель-елочку и втыкают последний в отверстие в потолке. При необходимости дюбель подбивают молотком.
- Проделывают подобные действия по всей длине кабеля.

При решении вопроса, как закрепить кабель на потолке, вместо дюбелей можно использовать специальные стяжки под шуруп. В этом случае провод фиксируется следующим образом:
- По потолку проводят линию согласно расположению кабеля и с небольшим шагом сверлят отверстия.
- Прежде чем крепить провода к потолку, каждое отверстие вставляют простой пластиковый дюбель, в который забивают шуруп с петлей стяжки.
- После установки дюбелей по всей длине кабель подвязывают стяжками.
- Концы стяжки можно в дальнейшем обрезать.
Остальная часть скрутки не будет корродировать, поскольку через нее не течет ток под нагрузкой.