Электропроводка в квартире нормы и правила. МОНТАЖ ЭЛЕКТРОПРОВОДКИ – НОРМЫ И ПРАВИЛА
- Электропроводка в квартире нормы и правила. МОНТАЖ ЭЛЕКТРОПРОВОДКИ – НОРМЫ И ПРАВИЛА
- Электропроводка в квартире нормы и правила схема. Правила монтажа электропроводки
- Электропроводка в квартире нормы и правила, как распределить розетки и выключатели. Прокладка проводов своими руками
- Электропроводка в однокомнатной квартире схема. Схема электрики в однокомнатной квартире
- Сколько стоит сделать проводку в квартире с нуля. Прайс-лист на электромонтажные работы
- Видео электропроводка в квартире или доме. Правила и секреты прокладки
Электропроводка в квартире нормы и правила. МОНТАЖ ЭЛЕКТРОПРОВОДКИ – НОРМЫ И ПРАВИЛА
Любой владелец частного дома или квартиры рано или поздно сталкивается с необходимостью ремонта, замены или прокладки электропроводки.
Если решено сделать монтаж электрической проводки, то значит в квартире наметился капитальный ремонт. Иначе выглядит эта задача при постройке частного дома, когда разметку приходится делать с нуля. Еще важно учитывать все возможные варианты прокладки проводов, для каждого из них существуют свои нормы и правила.
ТИПЫ ЭЛЕКТРОПРОВОДКИ
Есть два способа монтажа электропроводки:
- скрытый;
- открытый.
Первый вариант практичен, так как коммуникации не заметны на стенах, потолке и полу. Такой способ применяется в бетонных или кирпичных домах.
В каркасных деревянных зданиях актуален монтаж электросети открытого типа. Скрытая электропроводка в деревянных постройках — это риск возгорания при несоблюдении правил монтажа или неисправностях проводки.
Монтаж скрытой электропроводки производится по стенам, полу или потолку.
Достоинства скрытой проводки.
1. Не портит интерьер помещения и декоративную отделку.
2. Надежно фиксируется в стенах и полностью отвечает правилам пожаробезопасности.
3. Практически нет риска повреждения, за исключением моментов, когда проводится ремонт.
4. Все элементы проводки служат долгое время.
Кроме плюсов закрытого способа, есть значительный недостаток — сложность поиска обрыва и устранения неисправности.
Преимущества открытого способа прокладки.
1. При возникновении неисправностей всегда легко найти поврежденный участок и извлечь провод. Это несложная работа, не требующая больших временных и материальных затрат.
2. Удобно подключаются дополнительные точки и разводки электропроводки.
Из минусов можно отметить высокий риск механического повреждения и иногда не совсем хороший внешний вид проводки, которая может плохо вписываться в общее обустройство помещения.
ОБЩИЕ ТРЕБОВАНИЯ
Можно назвать четыре момента, которые часто игнорируются и поэтому требуют пристального внимания:
- удобный доступ к коммутационным (распределительным) устройствам;
- места безопасного размещения выключателей;
- варианты установки розеток;
- способы прокладки кабелей и проводов.
Места расположения розеток.
Современные нормативы строго не ограничивают высоту расположения розеток. Основное условие — удобство использования и обеспечение электробезопасности.
Обычно в комнате есть несколько электроприборов, поэтому имеет смысл установить для каждого свою розетку, чтобы избежать использования удлинителей и тройников.
При расположении розеток на строительных перегородках между комнатами часто устанавливают группы, находящиеся на противоположных сторонах одной стены. Это позволяет сэкономить средства и время на монтаж.
Установка выключателей.
Для освещения комнаты нужно предусмотреть индивидуальный выключатель для каждого прибора. Выключатели в доме или квартире принято устанавливать однообразно для удобного управления.
Имеет смысл располагать их на входе в комнату у двери. Типовая высота расположения в 1,5 метра от пола доставит неудобства маленьким детям. Особенно это важно для детских комнат и туалетов. Рационально помещать выключатели на уровне опущенной руки взрослого человека, что будет удобным для всех жильцов.
МОНТАЖ СКРЫТОЙ ЭЛЕКТРОПРОВОДКИ
Создание электросети по этому способу проводится в несколько этапов.
Составление схемы монтажа.
Прокладка скрытой проводки начинается с составления схемы . Требуется продумать места установки розеток, выключателей, светильников, электрощитка и наметить линии прокладки проводки.
Сверление отверстий в стене.
После составления схемы приступают к проделыванию отверстий диаметром 72 мм (это стандартный размер для подрозетников) в местах, где планируется установка выключателей, розеток и разветвительной коробки. Для этого обычно используют перфоратор или дрель со специальной коронкой по бетону.
Штробление стен.
После высверливания отверстий по намеченным линиям прокладки электропроводки штробят стену. Для этого сначала специальным штроборезом в стене выполняют два параллельных пропила, затем бетон между ними выбивается перфоратором.
Электропроводка в квартире нормы и правила схема. Правила монтажа электропроводки

Во время ремонта в квартире или доме обычно возникает вопрос, как правильно заменить электропроводку. Если вы хотите сделать это самостоятельно, то нужно знать все тонкости правильного монтажа электропроводки .
Как и в остальных видах работ, монтаж электропроводки начинается с планирования, который основывается на принципах удобства и безопасности. В основном, конечно в разработке плана, упор делается на безопасность, ведь электричество, такая штука, где халатность недопустима.
Работы должны быть грамотными и аккуратными, что сбережет от проблем и обезопасит ваше жилище. Четкому плану нужно придерживаться на всех стадиях работы.
10 правил монтажа электропроводки
Рассмотрим главные моменты, учитываемые в разработки плана.
№ 1. Розетки, электросчетчики, а также разделительные коробки следует устанавливать в легкодоступных, для обслуживания и ремонтных работ, местах.
№ 2. Токопроводные элементы обязательно следует закрыть и изолировать от посторонних.
№ 3. Выключатели размещаются на высоте 0.9 метра от пола, и на таком расстоянии от двери, чтобы не загораживался доступ к выключателю при открытии двери. Иногда все выключатели устанавливают с одной и той же стороны во всех комнатах.
№ 4. Розетки следует устанавливать во всех комнатах, кроме ванной комнаты, там разрешено устанавливать только специальные розетки для электрических приборов (бритв, фенов и стиральных машин).
В остальном же, розетки монтируются на уровне 30 сантиметров от пола, размещаются таким образом, что бы в ходе эксплуатации было удобно подключать к ним приборы, либо, исходя их того, где точно будет размещено оборудование.
Запрещается монтаж розеток на уровне менее 50 сантиметров от металлоизделий: батарей, труб, раковин и т.д. на стенах-перегородках. Розетки удобнее всего монтировать в стене с обеих сторон, через общее отверстие.
| Правила ПУЭ 7.1.50. Минимальное расстояние от выключателей освещения, штепсельных розеток и элементов электроустановок до газопроводов должно быть не менее 0,5 м. |
В помещении, размером 6 м2, по нормам безопасности в каждой комнате должно быть как минимум по одной розетке, а на кухне их общее количество должно быть не меньше трех. Розетки обязательно должны быть соединены с разделителем с двойной изоляцией, его расположение должно быть вне этих помещений.
№ 5. Прокладывать электропроводку нужно по четко определённым линиям, горизонтальным или вертикальным. И необходимо запомнить ее размещение, особенно при других отделочных и декорирующих работах, что бы нечаянно не забить гвоздь в стену и повредить электропровод.
Так, по горизонтали, электропроводку проводят на расстоянии 5-10 сантиметров от балок и карнизов, 20 сантиметров от потолка, 15-20 сантиметров от плинтуса, по вертикали должно быть не меньше 10 сантиметров от углов пересечений стен, дверей и окон.
№ 6. От металлических объектов, трубопровода с горючими веществами электропроводка прокладывается на расстоянии не менее 40 сантиметров. Если рядом водопровод с горячей водой, при монтаже электропроводки используют защитную проводку, или защищают асбестовыми прокладками.
№ 7. Расстояние между проводами должно быть не меньше чем 3 миллиметра. Как уже упоминалось, проводка должна быть оснащена разделительными или распределительными коробками.
№ 8. Монтаж открытой прокладки кабелей (не путать с проводом) электропроводки разрешается во всех помещениях для приготовления и приема пищи, кроме кухонь квартир. Т.е.
на кухнях квартир запрещена открытая прокладка кабелей. Установка и прокладка проводов в виде открытой проводки в этих помещениях запрещена.
Обратите внимание
На кухнях квартир вид электропроводки должен (может) быть такой же, как и в жилых комнатах.
Сноски из ПУЭ на счет правила монтажа электропроводки открытого типа:
| ПУЭ 7.1.39. В помещениях для приготовления и приема пищи, за исключением кухонь квартир, допускается открытая прокладка кабелей. |
№ 9. В помещениях с повышенной влажностью, таких как ванны, сауны, душевые, должна применяться только скрытая проводка или открытая прокладка кабелей.
Запрещено прокладывать провода с металлической оболочкой в металлических трубах и рукавах.
№ 10. Разделение совмещенного PEN проводника на нулевые рабочие и нулевые защитные провода осуществляется на специально отведенных для этого шинах. Причем подключаются нулевой защитный и рабочий провод на разные болтовые соединения.
Металлические корпуса электроприборов соединяются с защитными проводами с помощью болтового крепления. Эти защитные провода не содержат предохранителей и выключателей.
Электропроводка в квартире нормы и правила, как распределить розетки и выключатели. Прокладка проводов своими руками
Чтобы провести электропроводку в доме своими руками, помимо выключателей, розеток и проводов придётся запастись дополнительными инструментами и крепежами :
- дюбель-хомутами, в которые вкладывается провод;
- дюбель-стяжками, позволяющими крепить кабели вне зависимости от их толщины и количества;
- металлическими скобами, обеспечивающими фиксацию одного или нескольких кабелей.
Также понадобится клипса для гофрированных труб, монтажная площадка с нейлоновыми стяжками, металлические или пластиковые клипсы.
Открытая проводка
Данный способ разводки электрики в квартире применяется, когда целостность стен нарушать нельзя . Кабель укладывают в специальные каналы, которые крепят к стенам и потолку. Это желоба, выполненные из пластика. Основным преимуществом открытой проводки является простота монтажа. Стены не нужно штробить и выполнять подготовительные работы. При этом за состоянием проводки можно следить постоянно.
Скрытая проводка
Данный способ прокладки трудоемкий. Поверхность стен необходимо предварительно подготавливать. Проводка будет полностью скрыта, поэтому для устранения проблем необходимо сохранить схему разводки, чтобы не просверлить кабель. Существует несколько методов создания скрытой проводки: в штробе, по потолку, по полу.
На стены наносят разметку и формируют углубления в стене. Сделать это можно:
- . На инструмент надевают насадку-штроблер, после чего выставляют ударный режим и отключают вращение.
- Болгаркой . Применяют алмазный диск. Края углубления формируют диском, а середину вынимают перфоратором.
- Штроборезом. Инструмент, предназначенный для создания штроб. Настраивается под выемки любого размера.
- Молотком и зубилом. Старый метод, которым пользуются мастера при отсутствии современного оборудования.
Штробы очищают и переходят к укладке кабеля. Делать это можно с применением защитных труб и без них.
Чаще всего проводку по потолку делают в гофре
По потолку. Считается самым надежным и безопасным вариантом. Осуществляется несколькими методами:
- Без использования защиты , если потолок выполнен из невозгораемых материалов.
- С гофрированными трубами .
- В кабель-каналы или с помощью скоб и изолирующих керамических элементов.
Преимущественно используется при установке натяжных потолков, которые скрывают электролинии от глаз.
По полу. Если планируется заливка стяжки и необходимо сохранить высоту помещения, прибегают к такому способу разводки. Кабель укладывается в гофру, что предупреждает случайное возгорание. Однако при обрыве цепи, пол придётся демонтировать.
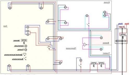
Электропроводка в однокомнатной квартире схема. Схема электрики в однокомнатной квартире

- Схема электропроводки в квартире
Схемы электропроводки квартир(69 схем и 15 электропроектов)
Схемы электропроводки квартир(69 схем и 15 электропроектов)
В этом списке собраны самые разнообразные схемы электропроводки квартир и комнат .Отмечу,что в этих схемах нет никакого определенного подбора.
Схемы собраны без системы и их объединяет только одно,все они относятся к электропроводке квартир и комнат,включая схемы освещения,схемы разводки розеток,схемы уравнивания потенциалов и схемы квартирных электрических щитков.
Также замечу,что схемы не являются инструкцией к исполнению,а всего лишь пример работ различных авторов.
Обратите внимание
Схемы электропроводки квартир дают представление о электропроводке квартиры и являются основанием для выполнения электромонтажных работ. По назначению и по исполнению схемы электропроводки квартир деляться на принципиальные и монтажные.
Принципиальные схемы электропроводки квартир дают самое общее представление об электропроводке квартиры.
Монтажные схемы электропроводки показывают технологичесие особенности электромонтажных работ, содержат описание материалов, способы электропроводки, расположение розеток, выключателей и т.п.
Квартира 40кв.м. Расписал, что, куда и сколько будет подведено. Прошу указать на явные ошибки, если таковые есть. Буду благодарен любым советам и замечаниям. В электрике знаний у меня практически ноль, советовался с приятелем. Очень нужны дельные советы и корректировки, чтобы когда начну делать ремонт, четко представлять, что нужно купить, что и куда мне нужно тащить и подключать.
Комната и лоджия (нижние розетки):
На все нижние розетки комнаты необходимы две разные группы(линии) проводов.
Сечение каждого провода 3×2.5(медь) автомат 16А на каждый провод.
Нижнюю розетку балкона подвесить на одну из линий комнаты.
Комната и лоджия (верхний свет):
На верхний свет комнаты и балкона необходима одна группа (линия) проводов.
Сечение провода 3х1.5(медь) автомат 10А.
Комната, или лоджия (кондиционер):
На кондиционер который будет установлен в комнате, или балконе необходима одна группа (линия) проводов.
Сечение провода 3х1.5(медь) автомат 10А.
Коридор (нижние розетки):
На нижние розетки коридора необходима одна группа (линия) проводов.
Сечение провода 3х2.5(медь) автомат 16А.
Коридор, кухня, ванная ( верхний свет)
На верхний свет коридора, кухни и ванной комнаты с вентиляцией в ванной
Сечение провода 3х1.5(медь) автомат 10А.
Ванная комната (нижние розетки, стиральная машина, теплый пол.)
На нижние розетки ванной комнаты необходима одна группа (линия) проводов:
Схема и разводка электрики в квартире – советы и отзывы
Схема и разводка электрики в квартире – советы и отзывы
Знание месторасположения всех элементов электрической системы и пролегания проводки в вашей квартире крайне желательно, особенно вам может это пригодиться при проведении ремонта или поиска возникшей неисправности с электричеством.
Большой минус в том, что при заселении в новую квартиру, жильцам не выдают на руки схематический план проложенной в стенах электропроводки, В то время как у владельцев частных домов такие документы имеются (они являются составной частью проектной документации, без которой разрешительные документы на постройку дома не выдаются).
Ну и как быть в этом случае? Как вариант, можно обратиться в РЭУ или ЖЭУ, но намного проще, когда схема электрической системы квартиры составлена непосредственно вами или с помощью соответствующих специалистов.
Важно
Эта статья посвящена вариантам обустройства электроснабжения в различных квартирах и правильному составлению схемы электрической сети.
Варианты соединения элементов в электрических цепях ↑
Для того чтобы грамотно составить схему квартирной электропроводки, необходимо обладать некоторым багажом знаний в вопросе основ электротехники.
В случае отсутствия определенного количества знаний, не советуем браться за такую довольно сложную работу, ваши безграмотные потуги могут привести к печальным последствиям.
Идеальный вариант – доверить составление схемы профессиональному электрику, который быстро и качественно не только составит детальный план с учетом всех особенностей квартиры, но при необходимости устранит неисправность или заменит старую проводку.
Сколько стоит сделать проводку в квартире с нуля. Прайс-лист на электромонтажные работы
На странице указаны цены на услуги электрика в Нижнем Новгороде. Наша компания выполняет электромонтажные работы любой сложности в квартире, частном доме или офисе. Мы работаем по договору и сотрудничаем, как с юридическими, так и физическими лицами.
При условии заказа услуги у нас вызов электрика на дом не оплачивается. Опытные мастера имеют все необходимые допуски и оснащены профессиональным оборудованием для проведения монтажных и ремонтных работ любой сложности. С целью повышения безопасности при работе наши специалисты используют маски и перчатки, а также проходят ежедневный медицинский осмотр.
Объем работ оценивается мастером индивидуально. Полный набор услуг, сроки выполнения и сумма под ключ записываются в официальном договоре.
Установка розеток
| Название вида работ | Ед. изм. | Стоимость, руб. |
| Установка розеток и выключателей света | шт. | 130 |
| Установка розеток | шт. | 130 |
| Установка наружной розетки | шт. | 130 |
| Установка внутренней розетки | шт. | 180 |
| Установка розеток с заземлением | шт. | 200 |
| Установка компьютерной розетки RJ45 (интернет) | шт. | 180 |
| Установка телевизионной розетки (ТВ) | шт. | 180 |
| Установка телефонной розетки RJ11, RJ12, RJ45 | шт. | 180 |
| Установка розетки для электроплиты | шт. | 350 |
| Установка электроточки скрытой проводки (без высверливания чашечки) | шт. | 175 |
| Установка электроточки наружной | шт. | 250 |
| Установка подрозетников | шт. | 80 |
| Установка распаечной коробки наружной | шт. | 400 |
| Установка распаечной коробки внутренней | шт. | 550 |
| Ремонт розетки | шт. | 280 |
| Ремонт выключателя | шт. | 350 |
| Замена розетки | шт. | 130 |
| Монтаж механизма внутренней розетки | шт. | 180 |
| Замена механизма внутренней розетки | шт. | 250 |
| Установка двойной розетки в один подрозетник | шт. | 250 |
| Демонтаж розетки | шт. | 80 |
| Устройство отверстий в стене для подрозетников в гипсе, ГКЛ | шт. | 210 |
| Устройство отверстий в стене для подрозетников в кирпиче | шт. | 280 |
| Устройство отверстий в стене для подрозетников в бетоне | шт. |