Электропроводка в квартире схема. Составление схемы разводки электропроводки
- Электропроводка в квартире схема. Составление схемы разводки электропроводки
- Правильная разводка электрики в квартире. Схема и проект разводки электрики в квартире
- Электропроводка в однокомнатной квартире схема. Схема электрики в однокомнатной квартире
- Замена электропроводки в квартире. Как заменить старую проводку в квартире своими руками
Электропроводка в квартире схема. Составление схемы разводки электропроводки
Разводка электрики в квартире начинается с составления плана разводки сети. Монтаж электропроводки по имеющемуся расчетному чертежу выполнять гораздо проще и целесообразнее по ряду преимуществ:
- схема электросети позволит заранее спланировать необходимое оборудование и средства;
- наличие схемы позволит точно определить мощность входного ввода;
- чертеж дает понимание монтажному персоналу о потенциально пожароопасных узлах проводки для принятия мер по их перепланировании или принятия дополнительных мер безопасности;
- схема позволит выполнить монтаж планово, с проверкой завершения полного цикла.
Примеры схем для однокомнатной квартиры
Электротехники считают, что если суммарная нагрузка на электросеть квартиры не превышает показатель 25 А, то есть возможность и даже целесообразность по стоимости выполнить планировку сети одним контуром на один автомат. Такой способ – типичная типовая схема прошлого, когда в контур включены были осветительные элементы с силовыми розетками . Сегодня от этих приемов отошли и монтаж ведут по независимым отдельным контурам. Пример проводки однокомнатной квартиры приведен на рисунке 3.

Рис. 3. Схема электроснабжения однокомнатной квартиры
На чертеже видно грамотное распределение нагрузки сети однокомнатной квартиры на несколько отдельных контуров со своими УЗО. Такая система обеспечит безаварийную работу проводи и корректную работу оборудования без посадки напряжения.
Для двухкомнатной квартиры
Отличие чертежа для работ по монтажу снабжения двухкомнатной квартиры от однокомнатной состоит в большем количестве контуров в плане разводки. Здесь возможны некоторые компоновки. На рисунке 4 приведен пример такой схемы.
Рис. 4. Схема электроснабжения двухкомнатной квартиры
На примере наглядно видны несколько контуров освещения, а также отдельно выделенные защищенные цепи для кухни, комнат и другого мощного оборудования.
Для трехкомнатной квартиры
На рисунке 5 приведен пример чертежа, который часто применяют для квартир с количеством комнат три и более, где из одного распределительного щита будет выходить уже довольно большое количество проводников.
Рисунок 5. Пример схемы электроснабжения для трехкомнатной квартиры
Особенность данного варианта – это отдельные контуры, заключенные в отдельные блоки со своей защитой. В данном примере 2 блока (25 А и 40 А соответственно). Такой способ позволяет разделить зоны кабельной продукции, делает систему более удобной и практичной.
Правильная разводка электрики в квартире. Схема и проект разводки электрики в квартире
Многие счастливые обладатели заветной квартиры задаются вопросом, как сделать электрику в квартире с нуля? Нет ничего сложного в разработке схемы электроснабжения собственного жилья. Сначала нужно сделать ксерокопию плана квартиры от застройщика. Обозначить места установки электрической фурнитуры на такой схеме не составит большого труда.
Перед составлением плана электрики правильно узнать пожелания членов вашей семьи. После обсуждения всех идей нужно зафиксировать это на бумаге, нарисовав на плане жилья все розетки, выключатели и электрические приборы. Рассмотрим процесс на примере типовой однокомнатной квартиры. Из нехитрых инструментов нам не обойтись без листа в клеточку, ручки и линейки, а также разноцветных пишущих принадлежностей. Первым делом рисуем стены с дверными проемами. Точные размеры непринципиальны, все можно делать эскизно.

На изготовленную таким способом схему квартиры наносим необходимые нам элементы электрики:
- Розетки. Нужно размещать их, руководствуясь соображениями удобства использования. Держать в уме стоит только минимальные расстояния от трубопроводов газа и воды – 40 см, проемов окон и дверей – 20 см. Напомним, что, согласно нормативам, на каждые 6 м2площади жилища правильно выделить хотя бы одну розетку.
- Освещение. Застройщики обычно сдают жилье с одним светильником в центре помещения на потолке. Однако не запрещается дополнить этот вариант. Существует огромное количество осветительных приборов, нужно лишь предусмотреть прокладку электрики в места их подключения и правильно разместить точки.
- Выключатели правильно делать справа от дверной коробки. Пользоваться ими будет удобно, если разместить устройства на высоте 60–150 см.
- Кабельные трассы. Следует делать кабельные линии параллельными горизонту или под углом 90 градусов к нему, без уклонов и зигзагов. Необходимо выдерживать правильную дистанцию от проемов – минимум в 15–20 см.
- Распределительные коробки. Следует уделить особое внимание точкам установки распаечных коробок. Ведь это своеобразные транспортные узлы электричества. Задумали ответвление от линии – подразумевайте установку коробки. Однако в любой комнате коробка может быть только одна.
- Распределительный щиток. Силовые щитки обычно делают в общих коридорах. Однако встречаются и планировки с внутренним расположением щитка.
Электропроводка в однокомнатной квартире схема. Схема электрики в однокомнатной квартире

- Схема электропроводки в квартире
Схемы электропроводки квартир(69 схем и 15 электропроектов)
Схемы электропроводки квартир(69 схем и 15 электропроектов)
В этом списке собраны самые разнообразные схемы электропроводки квартир и комнат .Отмечу,что в этих схемах нет никакого определенного подбора.
Схемы собраны без системы и их объединяет только одно,все они относятся к электропроводке квартир и комнат,включая схемы освещения,схемы разводки розеток,схемы уравнивания потенциалов и схемы квартирных электрических щитков.
Также замечу,что схемы не являются инструкцией к исполнению,а всего лишь пример работ различных авторов.
Обратите внимание
Схемы электропроводки квартир дают представление о электропроводке квартиры и являются основанием для выполнения электромонтажных работ. По назначению и по исполнению схемы электропроводки квартир деляться на принципиальные и монтажные.
Принципиальные схемы электропроводки квартир дают самое общее представление об электропроводке квартиры.
Монтажные схемы электропроводки показывают технологичесие особенности электромонтажных работ, содержат описание материалов, способы электропроводки, расположение розеток, выключателей и т.п.
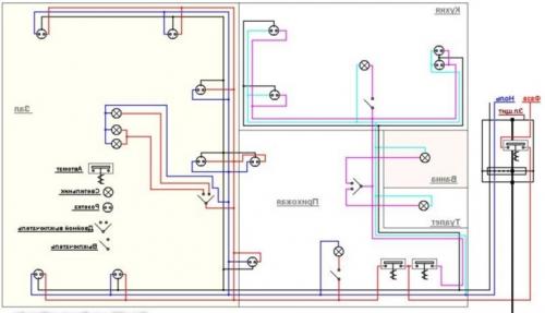
Квартира 40кв.м. Расписал, что, куда и сколько будет подведено. Прошу указать на явные ошибки, если таковые есть. Буду благодарен любым советам и замечаниям. В электрике знаний у меня практически ноль, советовался с приятелем. Очень нужны дельные советы и корректировки, чтобы когда начну делать ремонт, четко представлять, что нужно купить, что и куда мне нужно тащить и подключать.
Комната и лоджия (нижние розетки):
На все нижние розетки комнаты необходимы две разные группы(линии) проводов.
Сечение каждого провода 3×2.5(медь) автомат 16А на каждый провод.
Нижнюю розетку балкона подвесить на одну из линий комнаты.
Комната и лоджия (верхний свет):
На верхний свет комнаты и балкона необходима одна группа (линия) проводов.
Сечение провода 3х1.5(медь) автомат 10А.
Комната, или лоджия (кондиционер):
На кондиционер который будет установлен в комнате, или балконе необходима одна группа (линия) проводов.
Сечение провода 3х1.5(медь) автомат 10А.
Коридор (нижние розетки):
На нижние розетки коридора необходима одна группа (линия) проводов.
Сечение провода 3х2.5(медь) автомат 16А.
Коридор, кухня, ванная ( верхний свет)
На верхний свет коридора, кухни и ванной комнаты с вентиляцией в ванной
Сечение провода 3х1.5(медь) автомат 10А.
Ванная комната (нижние розетки, стиральная машина, теплый пол.)
На нижние розетки ванной комнаты необходима одна группа (линия) проводов:
Схема и разводка электрики в квартире – советы и отзывы
Схема и разводка электрики в квартире – советы и отзывы
Знание месторасположения всех элементов электрической системы и пролегания проводки в вашей квартире крайне желательно, особенно вам может это пригодиться при проведении ремонта или поиска возникшей неисправности с электричеством.
Большой минус в том, что при заселении в новую квартиру, жильцам не выдают на руки схематический план проложенной в стенах электропроводки, В то время как у владельцев частных домов такие документы имеются (они являются составной частью проектной документации, без которой разрешительные документы на постройку дома не выдаются).
Ну и как быть в этом случае? Как вариант, можно обратиться в РЭУ или ЖЭУ, но намного проще, когда схема электрической системы квартиры составлена непосредственно вами или с помощью соответствующих специалистов.
Важно
Эта статья посвящена вариантам обустройства электроснабжения в различных квартирах и правильному составлению схемы электрической сети.
Варианты соединения элементов в электрических цепях ↑
Для того чтобы грамотно составить схему квартирной электропроводки, необходимо обладать некоторым багажом знаний в вопросе основ электротехники.
В случае отсутствия определенного количества знаний, не советуем браться за такую довольно сложную работу, ваши безграмотные потуги могут привести к печальным последствиям.
Идеальный вариант – доверить составление схемы профессиональному электрику, который быстро и качественно не только составит детальный план с учетом всех особенностей квартиры, но при необходимости устранит неисправность или заменит старую проводку.
Замена электропроводки в квартире. Как заменить старую проводку в квартире своими руками

Часто в ходе капитального ремонта осуществляется замена проводки. Чтобы сделать это самому, необходимо ознакомиться с правилами организации сети в доме . Во избежание ошибок подробную схему подключения изображают на бумаге.

Свойства старой проводки
Электросеть в домах советской постройки имеет следующие особенности:
- Используются алюминиевые провода.
- Сечение жил рассчитано на нагрузку до 2 кВт.
- Имеется большое количество разветвлений с многочисленными соединениями (чувствительность к замыканиям).
- Реализована система TN-C, не предусматривающая заземления (используются 2-жильные кабели).
- Провода часто соединены методом скрутки, запрещенным ПУЭ-7.
Алюминиевые кабели рассчитаны на 20 лет эксплуатации.
К концу срока наблюдаются такие явления:
- Трескается изоляция, что ведет к утечкам тока и коротким замыканиям.
- Из-за хрупкости металла образуются многочисленные надломы. Они становятся причиной перегрева жил.
- Ухудшается соединение в клеммах, что тоже объясняется хрупкостью алюминия.

Мощность современных бытовых приборов увеличилась: профессиональный фен потребляет 2,2 кВт, бойлер и стиральная машина — до 3 кВт. Это создает дополнительную нагрузку на проводку.
Система TN-C во многих домах реорганизована в TN-C-S. Она позволяет заземлять розетки и приборы, для чего требуется проложить 3-жильный кабель.
Вместо устройства большого числа разветвлений рекомендуется делить электрическую проводку на группы и подключать каждую отдельным цельным кабелем в двойной или тройной изоляции. Из-за уменьшения количества соединений повышается стойкость системы к попаданию воды и снижается риск возгорания при коротком замыкании.
Техника безопасности по работе с проводкой
Напряжение в 220 В опасно для жизни. Поэтому перед тем как заменить электропроводку в квартире своими руками, принимают следующие меры безопасности:
- Обесточивают всю жилплощадь либо сегмент, на котором проводятся работы. Должен быть видимый разрыв линии. Если на вводе рубильник не установлен, отсоединяют провода от автоматического выключателя.
- У щита ставят наблюдателя или размещают на нем табличку с текстом «Работают люди».
- Перед проведением мероприятий по смене старой проводки проверяют индикатором фазы отсутствие напряжения на линии.
Мастер использует инструмент с изолированными ручками, диэлектрические коврик, обувь и перчатки.
Выбор нового кабеля
Согласно ПУЭ-7, в жилых, общественных и производственных зданиях следует укладывать медные провода. Алюминиевые допустимы только в качестве магистральных ЛЭП.

Рекомендуют использовать кабели следующих марок:
- ВВГнг (негорючая изоляция);
- NYM (аналог зарубежного производства).
Число жил зависит от вида подключения и системы заземления (см. таблицу).
Светильники подключают одножильным проводом марки ПВСнг.
Перечень инструментов и расходников
Для работы потребуются:
- Перфоратор и оснастка для него: бур, коронка и лопатка.
- Штроборез или болгарка с алмазными дисками.
- Указатель фазы (индикаторная отвертка).
- Мультиметр.
- Кусачки.
- Плоскогубцы.
- Инструмент для удаления изоляции.
- Плоская и крестовая отвертки.
- Молоток и зубило.
- Кельма, емкость для замешивания раствора (заделки штроб).
- Рулетка.
- Детектор скрытой проводки.

В ходе работ используются такие материалы и изделия:
- Гофра.
- Стальная труба. Нужна для изготовления гильз, устанавливаемых в местах прохода проводов сквозь строительные конструкции.
- Дюбель-хомуты для крепления кабелей.
- Новые розетки, рассчитанные на ток в 10 или 16 А, выключатели.
- Соединительные элементы: самоизолирующие зажимы (СИЗ), опрессовочные гильзы, клеммы Wago или болты с гайками.
При наличии навыков жилы соединяют с помощью сварочного аппарата.
Как определить необходимость замены
Признаки изношенной электрики:
- Розетки искрят.
- При включении прибора электроточка греется, слышен запах жженой изоляции.
- Жилы стали хрупкими, ломаются даже под небольшим усилием.
- В некоторых розетках нет напряжения.
- Наблюдаются утечки тока через стены (постоянно срабатывает УЗО).

Еще одна причина проведения работ — недостаток розеток из-за увеличения количества бытовых электроприборов.
Подготовительные работы для замены проводки
Сначала разрабатывают план действий. В нем пошагово расписывают весь объем работ.