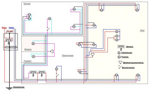
Подробная схема проводки двухкомнатной квартиры. Открытая проводка
- Подробная схема проводки двухкомнатной квартиры. Открытая проводка
- Как узнать схему проводки в квартире. Типовая схема разводки
- Электромонтаж 2-х комнатной квартиры. Разводка электропроводки в квартире схема
- Типовые схемы электропроводки квартир. Схема электропроводки в квартире. Част.
- Схема разводки электрики в однокомнатной квартире. Схема питания всей квартиры от одной группы
- Простая схема электропроводки в доме. Составление схемы
Подробная схема проводки двухкомнатной квартиры. Открытая проводка
Итак:
Для начала определимся с планировкой квартиры. Мы будем рассматривать примерную схему, которая будет состоять из:
- Комнаты 1
- Комнаты 2
- Кухня
- Холл
Для начала определимся с типом проводки. В нашем случае мы будем использовать открытую проводку.
Описание схемы
Схема будет состоять из следующих элементов:
-
Местоположение электрических коробок
- Коробка 1: 1 комната - 2-3 электрических розетки
- Коробка 2: 2 комната - 2-3 электрических розетки
- Коробка 3: Кухня - 2-3 электрических розетки
- Коробка 4: Холл - 2-3 электрических розетки
-
Местоположение светильников
- 1 комната - 2-3 светильника
- 2 комната - 2-3 светильника
- Кухня - 2-3 светильника
- Холл - 2-3 светильника
-
Местоположение распределительных коробок
- Коробка 1: 1 комната - 1 распределительная коробка
- Коробка 2: 2 комната - 1 распределительная коробка
- Коробка 3: Кухня - 1 распределительная коробка
- Коробка 4: Холл - 1 распределительная коробка
Таким образом, мы определили схему проводки двухкомнатной квартиры с открытым типом проводки.
- Прежде чем разрабатывать план электропроводки в двухкомнатной квартире, нам следует определиться с ее основными параметрами. Одним из таковых является способ ее прокладки. На данный момент используются два варианта – открытый и скрытый.
- Открытая проводка имеет определенные преимущества:
- Для ее прокладки нет необходимости штробить стены. То есть вы можете выполнить полную замену всех проводов без последующего ремонта во всей квартире.
- Монтируется открытая проводка очень быстро. И при должном умении и наличии рабочих рук полностью смонтировать ее можно буквально за день.
- При необходимости подключения новых электроприемников или выполнения ремонта вам нет необходимости ломать стены.
- Монтаж скрытой проводки выполняется в специальных коробах. При этом провод в коробах обычно имеет дополнительную защиту в виде металлической или самозатухающей гофрированной трубы. Можно, конечно, смонтировать и без использования специальных коробов, но такой вариант больше подойдет подсобным помещениям и сараям, но никак не квартирам.
- Ответвления к розеткам и выключателям также выполняются при помощи специального короба. А сами розетки и выключатели должны быть предназначены для открытой схемы.
- Также может быть использована схема электропроводки в двухкомнатной квартире с ее монтажом в плинтусах. Но такой способ имеет существенные ограничения по количеству используемых проводов и зачастую используется только для разводки в отдельных комнатах или для прокладки к отдельным электроприемникам.
Как узнать схему проводки в квартире. Типовая схема разводки
Типовая схема электропроводки квартиры непосредственно зависела от характеристик постройки и ее конструктивных особенностей. Ниже, к примеру, электропроводка в панельном доме для 21-й серии панельных домов — первого поколения панельных домов без каркаса.

Сразу стоит обратить внимание на несколько деталей:
- В каждую комнату заводилась отдельная группа проводов, что позволяло не отключать от питания все помещения при ремонте (например, если производится замена проводки в квартире).
- Для коридорных розеток, звонка и освещения перед квартирой использовалась отдельная распределительная коробка.
- Отдельная ветка сети — кухня и светильники. Они имели увеличенное сечение кабеля, так как во многих домах 21-й серии не предусматривалась установка газовых плит и делался изначальный задел под использование электрических.
- Для ванной и туалета отводилась отдельная линия. Распределительная коробка отсутствовала.
Если говорить в целом, то схема весьма простая и понятная — разобраться в ней сможет даже любитель. Но другой вопрос заключается в том, насколько следовали этим рекомендациям сами строители и электрики. На то было несколько причин:
- Брак плит . Часто штробы, предусмотренные под прокладку проводки в многоквартирном панельном доме не имели должных габаритов — были забиты щебнем или бетоном. Поэтому часто разводка производилась под полом или в неподходящих для этого местах.
- Простои в строительстве . Дома, постойка которых консервировалась на срок от двух лет и больше, давали очень сильную усадку — сказывались относительно большая высота и отсутствие каркаса. Поэтому стыки между плитами зачастую были неровными. Иногда именно эти промежутки электрики и использовали для закладки проводов и перед тем, как заменить проводку, их стоит проверить в первую очередь.
- Желание сэкономить время . Также довольно прозаичная и весомая причина, которая стала причиной хаотичного расположения проводки в многоквартирном панельном доме.
Что в итоге? Выше вам была приведена схема типовой разводки кабелей, которая должна была бы быть в данной квартире. Ниже же — реальная схема, которая была создана одним из собственников в квартире панельного дома в процессе ремонта:

Отличия видны невоооруженным глазом:
- распределительные коробки находятся не в тех местах;
- проводники практически нигде не расположены паралельно полу и потолку;
- вместо четырех линий сделано лишь две;
- схема питания напрочь изменена.
Следовательно, напрашивается лишь один вывод: перед тем, как поменять проводку, можно узнать в паспорте дома его год заложения и серию, найдя затем в интернете типовую схему с учетом СНиП и ГОСТ. Но она практически во всех случаях будет сильно отличаться от оригинала по указанным выше причинам. Следовательно, обнаружение проводников в панельном доме лучше производить самостоятельно. Также важно заменить проводку в панельном доме в соответствии со всеми стандартами, чтобы ее работа, обслуживание и ремонт вызывали минимум хлопот (как на рисунке ниже). Стоит помнить: во многих сериях штробление стен под проводку запрещено — в ряде «панелек» все стены одновренно являются несущими и это может привести к очень плачевным последствиям.

Электромонтаж 2-х комнатной квартиры. Разводка электропроводки в квартире схема
- Если электрический щит будет находиться в квартире, выделяют группы:
- освещение жилых комнат, кухни и коридоров;
- электроснабжение жилых комнат;
- электроснабжение кухни и коридоров;
- освещение и электроснабжение санузла.
Если в квартире электроплита, ее необходимо выделить в отдельную группу.
Не забудьте для повышения безопасности на каждую группу установить устройства защитного отключения (УЗО), так называемые выключатели дифференциального тока. Также ими обязательно снабжается электропроводка санузла и кухни.

После того, как группы спроектированы, необходимо определить места подключения всех основных потребителей электроэнергии. Это стиральная машина, электроплита, кондиционер, водонагреватель, духовка и посудомоечная машина.

Теперь можно определить места установки выключателей, светильников, распределительных коробок и розеток, а затем нанести их на черновой план электрики квартиры. Внимательно соедините все цепи и проставьте длины проводов.
Обязательно сделайте план электрики квартиры в двух экземплярах и уберите один из них в семейный архив с документами. Он еще не раз вам пригодится.
Теперь составляется чистовая схема электрики. Для этого изображается точный план всех помещений на каждом из листов с учетом всех размеров.
Все электрические точки на электросхеме проставляются с помощью общепринятых обозначений и соединяются линиями, обозначающими провода. Для лучшей читабельности рекомендуем провода освещения, заземления и силовые кабели обозначить разными цветами.
Обязательно следует пометить все расстояния: линейные размеры комнат, расстояния от проводов до стен, потолка, пола, а также до систем отопления. Такая схема будет не только отличаться большей наглядностью, но по ней можно будет производить и все необходимые расчеты.
Требования, правила, нормы
При составлении схемы следует помнить о некоторых важных требованиях к расположению электропроводки в жилых помещениях.
Нельзя подключать заземляющие контакты розеток к нулевым проводам, а также к системе водоснабжения или отопления. Это опасно для человеческой жизни. Для такой цели существует провод защитного заземления.
Если в квартире установлена не газовая, а электрическая плита, то главный автомат должен быть номиналом не менее 63А.
Провода прокладываются только по вертикали и горизонтали, располагаясь строго под прямым углом друг к другу.
Не стоит изменять их траекторию, в дальнейшем это чревато тем, что возрастает вероятность пробоя проводов гвоздем или дрелью при выполнении небольших ремонтных работ. Следует избегать пересечения проводов. Если это невозможно, то расстояние между ними должно быть более 3 мм.
При выставлении размеров на плане необходимо следить, чтобы расстояние от кабеля до пола или потолка составляло не менее 150 мм, до оконных рам, дверных косяков и углов – не менее 100 мм. Все выключатели и розетки лучше располагать на одной высоте.
При этом выключатели устанавливают слева от входных дверей на высоте 800-900 мм, а розетки – 250-300 мм. В некоторых случаях, например на кухне, расстояние может изменяться. Зазор между трубами отопления и проводами должен быть не меньше 30 мм. Провода к розеткам подводятся снизу, а к выключателям сверху.
Особенности монтажа электропроводки в помещениях с повышенной влажностью
До сих пор считалось, что розетку монтировать в ванной комнате запрещено. Действительно, запрет существовал до 1996 года. Ванная комната – помещение с влажной средой, водоразборными устройствами, большим количеством токопроводящих трубопроводов и стальной ванной, что несет повышенную электроопасность.
Запрет давно отменен, отчасти его снятие обусловлено широким распространением современных средств электробезопасности.
Типовые схемы электропроводки квартир. Схема электропроводки в квартире. Част.

В предыдущей статье « Схема электропроводки в квартире. Часть 1 » мы рассмотрели схемы существующих старых электропроводок и их недостатки.
А теперь мы познакомимся с электропроводками, выполненным по современным нормам и требованиям ( ПУЭ , ПТЭЭП).
Схема электропроводки квартир не могут быть совсем одинаковыми, потому что требования к электроточкам ( розетки , выключатели , светильники) и заявленной мощности у каждого клиента (заказчика) свои. Но по принципу исполнения они могут быть схожи.
В статье про установку розеток и выключателей Вы узнаете, в каких местах и на какой высоте расположить розетки и выключатели.
Рассмотрим типовые схемы электропроводки для 2-комнатной квартиры.
В 2-комнатной квартире электропроводку можно разбить на 6 групп:
- розетки комнат
- розетки для кухни (достаточно мощные электроприемники — электрический чайник, посудомоечная машина, микроволновая печь и др.)
- розетка для электрической плиты (делаем отдельным кабелем)
- розетки для ванной комнаты (достаточно мощные электроприемники — стиральная машина , фен, полотенце-осушитель, теплые полы)
- освещение одной половины квартиры
- освещение второй половины квартиры
Если Вы не заказывали проект у специализированной фирмы, а делаете электропроводку в квартире своими руками, то не забывайте про основные моменты — заземление, установленная мощность электрических приборов, выбор сечение жил кабелей и применение современных защит, таких как УЗО или дифференциальные автоматы. Вашему вниманию представляю типовую схему электропроводки.
Типовая схема электропроводки в квартире

Типовая схема электропроводки в квартире
В данной схеме в оранжевых квадратиках указано сечение жил кабеля (кв. мм), в зеленых и синих квадратиках — номинальный ток (А) автоматического выключателя , дифференциального автомата и УЗО.
Номинальные токи автоматических выключателей рассчитаны в соответствие с сечением жил кабеля определенной группы. Для освещения используется сечение 1,5 кв. мм, для розеток — 2,5 кв. мм. Для электрической плиты закладываем большее сечение — 4 кв. мм.
Но если у Вас возникнут вопросы по выбору сечения проводников, то можно воспользоваться таблицей. Более подробно об этом написано в статье Как определить сечение провода?
Внимание!!! Это должен знать каждый! Применять провод ПУНП строго запрещено.
Зная тип материала (алюминий или медь), установленную мощность электроприемника и условия прокладки кабелей (на воздухе или в земле) самостоятельно выбираем сечение проводов.

После выбора сечения необходимо приступить к выбору марки провода или кабеля . Переходите по ссылке, там все подробно описано как это сделать.
На данной схеме не указано подключение электросчетчика , это отдельный вопрос, который мы рассмотрим в отдельной статье. Ввод в квартиру заложен сечением 10 кв. мм, но это сделано с большим запасом — обычно в своей практике вводной кабель использовали сечением 6 кв. мм или 4 кв. мм.
Вводной автомат установлен на номинальный ток 63 (А), а сразу же после автомата установлено УЗО с уставкой дифференциального тока 300 (мА). Сделано это с целью пожарной безопасности. Для защиты людей от поражения электрическим током в опасных помещениях (влажность) применяют УЗО с уставкой дифференциального тока от 10-30 (мА). В нашем случае УЗО установлены во всех розеточных группах.Такое решение будет правильным, но может оказаться дорогостоящим, поэтому моя рекомендация при ограниченном бюджете — в ванную комнату и кухню устанавливать УЗО необходимо в любом случае.
Обязательно прочитайте статью, как правильно устанавливать розетки в ванной комнате .
Группы освещения не снабжается УЗО, т.к. маловероятно случайное прикосновение с электрическими приборами, а также сам корпус светильников и люстр необходимо соединять с PE проводником.
Все вышеперечисленные коммутационные аппараты, в том числе и счетчик, помещаем в свой квартирный электрический щиток .

Квартирный электрощиток
Счетчик электрической энергии устанавливаем электронный, программируемый с несколькими тарифами (от 2 и выше). Устанавливается он просто и удобно на DIN-рейку. В следующих статьях Вы можете подробно узнать о том, как правильно купить электросчетчик и выбрать электросчетчик .
И еще забыл сказать. Помимо силовой электропроводки в квартире, нужно проводить совместно и монтаж низковольтных сетей, таких как телефонный и антенный кабели, и витую пару к сетевой карте компьютера.
В конце статьи предлагаю Вам познакомиться с проектом схемы электропроводки магазина, в котором подробно рассмотрены все этапы монтажа от питающего кабеля до розеток.
Схема разводки электрики в однокомнатной квартире. Схема питания всей квартиры от одной группы
Итак:
- Если суммарная мощность всех наших электропотребителей не превышает 25А, то мы можем организовать питание всех потребителей от одной группы. Это наиболее простой и дешевый вариант, который наверняка и был реализован в вашей квартире еще на стадии строительства. Только выполнялся он, скорее всего, из алюминиевого провода. К его недостаткам можно отнести:
- Более низкую надежность схемы. Ведь в результате повреждения электропроводки на любом участке обесточится вся квартира.
- Сильная зависимость от работы мощных электроприборов (например, электронагревателей или бойлеров).
- Большее количество распределительных коробок в каждой комнате.
Обратите внимание! Для питания мощных электроприборов лучше выполнить отдельную группу со своим автоматическим выключателем и при необходимости своим УЗО.
- Так как такая схема электропроводки однокомнатной квартиры не предполагает отдельного распределительного щита, то подключившись к автомату после счетчика, вы тянете питающий провод по всей квартире. Согласно наших расчетов это должен быть медный провод с сечением не менее 2,5 мм2или его алюминиевый аналог. В местах подключения розеток и выключателей вы делаете распределительные коробки, в которых подключаетесь к питающему проводу.
- Для уменьшения количества распределительных коробок, которые снижают надежность нашей схемы, целесообразно подключать в каждой коробке сразу несколько электропотребителей. Все электрические подключения потребителей должны выполняться параллельно питающему проводу.

Простая схема электропроводки в доме. Составление схемы
По закону частному лицу государство гарантирует упрощенное подключение к электричеству жилища при условии, что его электросеть будет потреблять не более 15 кВт мощности. Если в планах нет применения теплого пола или мощного бойлера на электропитании, то этих киловатт в большинстве случаев хватает с избытком. Можно даже использовать скважинные насосы и маломощный слесарный станок в гараже.
Типичная схема электропроводки в доме
Упрощенный порядок электрификации дома предполагает:
- подачу документов на подсоединение к сетям с указанием планируемой к потреблению мощности;
- получение техусловий (сколько киловатт в итоге выдадут и с какого столба);
- подготовка и согласование электропроекта коттеджа (при необходимости);
- выполнение монтажа проводки и электрооборудования;
- получение актов о соответствии внутридомовой электроэнергетической системы проекту и ввода ее в эксплуатацию;
- подписание договора электроснабжения со снабжающей компанией.
Если новый потребитель (объект) укладывается в 15 кВт, то во многих снабжающих организациях при запросе ТУ даже не требуют электропроект здания. Они просто ставят на вводе ограничитель по мощности. В результате больше оговоренного в договоре и техусловиях объема электроэнергии получить из сети все равно не выйдет.
А что происходит в доме – это проблемы его хозяина. При этом всю нужную документацию по проводам от трансформатора до вводного шкафа они готовят сами.
Однако многие поставщики электричества продолжают при выполнении подключения привычно по-старому требовать проект электроснабжения коттеджа. В этом документе указывается схема электропроводки дома с обозначением месторасположения всех розеток, выключателей и приборов освещения. В любом случае его рекомендуется делать, чтобы четко понимать план разводки проводов по зданию и их необходимый метраж.